违禁品分类安检门 MD-60HG


















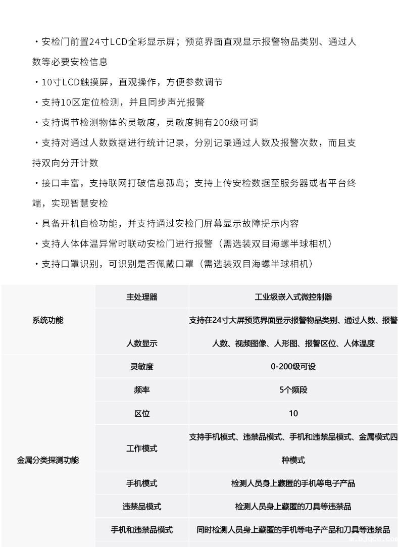
MD-60HG是一款高性能、智能化的违禁品分类安检门。全新的工业外观设计搭配纯白色机身,整体外形大气高端;具备针对违禁品物品的分类探测能力,有效助力各类安检场景;安检界面采用前置24寸LCD大屏,可在预览界面展示所有安检信息;设备后置10寸LCD触摸屏,触控式操作便于安检门的参数灵活设置和调整。另外设备可选装双目海螺半球相机,支持体温检测和报警,同时支持口罩检测,有效助力当前疫情防控场景。 安检门前置24寸LCD全彩显示屏;预览界面直观显示报警物品类别、通过人数等必要安检信息 10寸LCD触摸屏,直观操作,方便参数调节 ·支持10区定位检测,并且同步声光报警 ·支持调节检测物体的灵敏度,灵敏度拥有200级可调 支持对通过人数数据进行统计记录,分别记录通过人数及报警次数,而且支持双向分开计数 接口丰富,支持联网打破信息孤岛;支持上传安检数据至服务器或者平台终端,实现智慧安检 具备开机自检功能,并支持通过安检门屏幕显示故障提示内容 支持人体体温异常时联动安检门进行报警(需选装双目海螺半球相机) 支持口罩识别,可识别是否佩戴口罩(需选装双目海螺半球相机) 模块化设计,易于安装 结构稳定, 不易失衡
在线咨询分享到:

















